О компании
ГАУ НО «ЦИТ» — Государственное Автономное Учреждение Нижегородской Области «Центр Координации Проектов Цифровой Экономики».
Компания занимается:
- консультированием по аппаратным средствам вычислительной техники;
- разработкой программного обеспечения;
- обработкой данных;
- созданием баз данных и информационных ресурсов;
- техническим обслуживанием и ремонтом офисных машин и вычислительной техники.
Задачи проекта
У компании сформировалась большая база клиентов: 2500 организаций и госучреждений. С каждым клиентом ежегодно заключают договор об оказании услуг СЭДО, и ежемесячно выставляют счет на оказанные услуги.
С 2007 года все документы отправляли клиентам вручную. Из-за прироста клиентской базы, нагрузка на менеджера многократно увеличилась. Стали появляться ошибки при составлении и отправке документов.
Главная цель внедрения Битрикс24 — решить проблемы с увеличенной нагрузкой на сотрудника и не привлекать новых кадров. Вторая цель проекта — автоматизировать бизнес-процессы, чтобы снизить выполнение рутинных операций.
Реализация проекта
Проект реализовали за 5 рабочих дней. Во внедрении активное участвовали аналитик и руководитель отдела «Развития сервисов цифровой экономики».
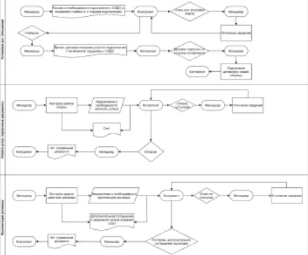
Была настроена CRM-система. Провели импорт клиентов из Excel. Завели три воронки: «Установка договорных отношений», «Оплата услуг» и «Пролонгация договора». Запрограммировали автоматическое заполнение стандартной документации в бизнес-процессе: договоры, соглашения, счета и акты. На каждой воронке настроили целый пул роботов.
- рассчитывают общую и месячную стоимость договора;
- дают понять системе какую форму отношений с клиентом стоит заключить: требует или не требует пролонгации;
- рассчитывают сроки действия и сроки пролонгации договоров;
- составляют договор или соглашение с заполненными реквизитами и контактными данными, которые требует подключение к СЭДО;
- формируют счета и акты, учитывают специфическую нумерацию в компании;
- рассчитывают даты выставления счета;
- в рассчитанные даты отправляют письма клиентам с прикрепленными файлами актов и счетов;
- рассчитывают необходимый остаток счетов к выставлению до конца года;
- анализируют сроки пролонгации договора, осуществляют переход на следующую воронку и автоматически заключают договор с клиентом на следующий год.
Менеджер контролирует отправку писем, получает информацию о получении клиентом письма (без подтверждения со стороны клиента). Оперативно влияет на получение оплаты и подписание актов со стороны клиента.
Руководители контролируют выполнение задач. Задачи автоматически назначаются на ответственных лиц в текущем бизнес-процессе.
Завели сотрудников в систему Битрикс24. Настроили структуру компании и выдали соответствующие права. Подключили корпоративную почту, благодаря чему письма автоматически отправляются клиентам при наступлении определенных событий.
Провели обучение для двух ролей: менеджера и руководителя/администратора портала.
Результаты
-
CRM система Битрикс24 позволила сократить временные затраты сотрудника на 80%.
-
Выросло качество выполняемых работ.
-
Ушла необходимость в найме дополнительных сотрудников.
-
Бухгалтер освободился от бесконечного выставления счетов и актов, а только осуществляет контроль над оплатой.
-
Заказчик не останавливается на достигнутом и уже определил рамки второго этапа проведения работ, где будет настроена интеграция с 1С БГУ 2.0 и телефонией.
